PN8015SSC-R1D芯朋微5V0.2A寬輸出非隔離電源芯片
SOP7
SOP7
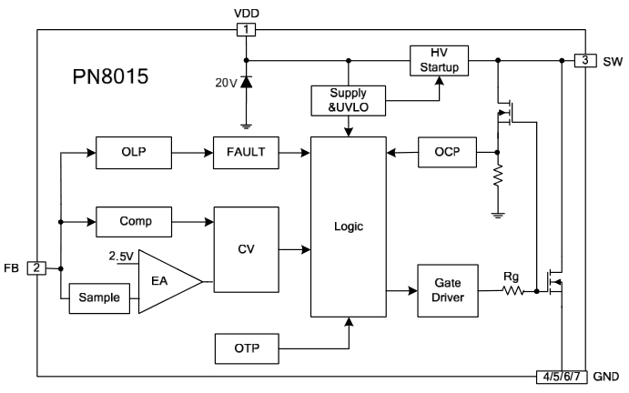
PN8015 集成PFM控制器及800V高雪崩能力智能功率MOSFET,用于外部元器件極精簡的小功率非隔離開關電源, 輸出電壓可通過FB 電阻調整。PN8015M 內置800V高壓啟動與自供電模塊,實現系統快速啟動、超低待機、自供電功能。該芯片提供了完整的智能化保護功能,包括過載保護,欠壓保護,過溫保護。另外PN8015M的降頻調制技術有助于改善 EMI特性.

寬輸出范圍非隔離開關電源芯片—PN8015;產品特征:內置800V高雪崩能力智能功率MOSFET、高壓啟動和自供電電路、適用于Buck、Buck-Boost、Flyback等多種架構、輸出電壓3。3V-12V可通過FB電阻調整、半封閉式穩(wěn)態(tài)輸出電流>200mA@230VAC、改善EMI的降頻調制技術、優(yōu)異的負載高速率和工作效率、全面的保護功能。開關電源芯片—PN8015應用于:非隔離輔助電源、家電、智能家居等領域。
